科研园地

OK138太阳集团屈燕教授团队揭示MiFLS2与MiDFR6酶竞争 对高山花卉全缘叶绿绒蒿黄色花呈色的多级调控机制

发布日期:2026-03-04 浏览量:

OK138太阳集团屈燕教授团队20261SCI一区TOP期刊《Plant Cell & Environment》发表题为“Multilayer Regulation of Yellow Flower Pigmentation in Meconopsis integrifolia by Competing Enzymes MiFLS2 and MiDFR6 ”的研究文章。区智副教授、2023级硕士研究生谭成鑫、2025级博士研究生周麟和已毕业2021级硕士研究生王海菊为第一作者,2023级硕士研究生梁实、2024级硕士研究生刘子嫣参与论文数据分析与文本校对工作,屈燕教授为通信作者。

本研究揭示了高山花卉全缘叶绿绒蒿的两个关键类黄酮生物合成基因之间的竞争关系,以及两个基因如何调控类黄酮生物合成途径促使全缘叶绿绒蒿黄色花的形成,为解析高山植物花色调控的竞争机制提供了新见解。该研究工作获得了国家自然科学基金(32160404、云南省兴滇英才支持计划青年人才项目(YNWR-QNBJ-2019-211)、云南省农业基础研究联合专项(202501BD070001-084)、云南省教育厅科研基金项目(2025Y0844)资助。

花色是植物重要的观赏特征之一,主要由类黄酮、甜菜碱和类胡萝卜素等色素决定,类黄酮是其中最主要的呈色物质。在类黄酮代谢通路中,黄酮醇合酶(FLS)和二氢黄酮醇4-还原酶(DFR)是分支点上的关键酶,二者竞争共同底物——二氢黄酮醇(如二氢槲皮素、二氢山奈酚),分别引导代谢流进入黄酮醇或花青素合成路径。FLS活性增强通常促进黄酮醇积累,呈现黄/白色花;而DFR则推动花青素生成,导致红//蓝色花。

全缘叶绿绒蒿(Meconopsis integrifolia)是罂粟科绿绒蒿属植物,其花色呈现鲜明的黄色,具有较高的观赏价值。已有研究表明FLSDFR在桃、杜鹃、葡萄风信子等植物中存在竞争关系,但在黄色花的全缘叶绿绒蒿中,相关竞争引起的相关基因的调控机制、代谢物质变化以及可能的酶动力学变化或其他调控机制仍不清楚,值得进一步深入研究。

研究结果

1. 黄酮醇是全缘叶绿绒蒿花瓣中最主要的黄酮类物质

研究人员分别采集了全缘叶绿绒蒿花蕾期(P1)、半开期(P2)和盛花期(P3)的花瓣样本(图 1A),进行靶向类黄酮代谢组学测定,共鉴定出87种黄酮类物质,其中6种黄酮醇含量超过20 µg/g,占差异代谢物总量的89.27%–95.85%。其中山奈酚3-β-D-吡喃葡萄糖苷、槲皮素3-O-槐糖苷和槲皮素3-O-半乳糖苷含量均高于100 µg/g,且随发育进程含量逐渐降低,以上结果表明黄酮醇是影响全缘叶绿绒蒿黄色花形成的主要代谢物质(图 1B)。

通过全缘叶绿绒蒿花瓣转录组筛选出MiFLS2MiDFR6基因表达量变化趋势与主要黄酮醇变化趋势一致(随着花发育表达量逐渐降低)(图 1CD),并通过qPCR进一步验证两个基因的表达趋势与转录组一致(图 1F),确定这两个基因为候选基因。


1:全缘叶绿绒蒿不同花发育时期花型、花瓣代谢物热图及候选基因筛选热图及表达模式。

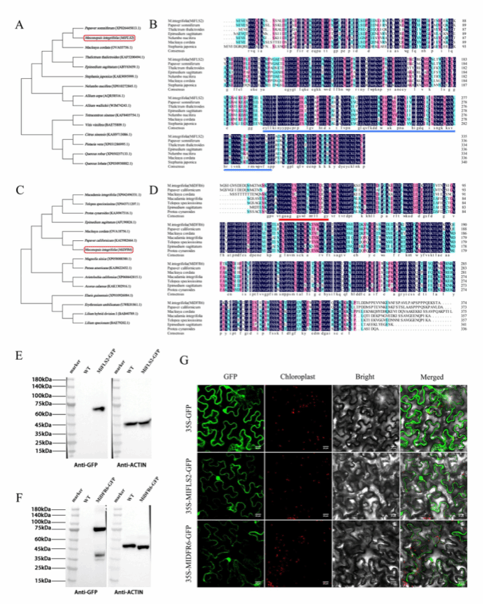
2. MiFLS2MiDFR6基因系统发育分析

构建两个基因的系统发育树,MiFLS2与罂粟(Papaver somniferum)亲缘关系最近,且含有典型的2OG-FeII_Oxy结构域,属于2OG-Fe(II)加氧酶超家族成员(图 2AB);MiDFR6与加州罂粟(Papaver californicum)聚类紧密,含NADPH结合域VTGAAGFVGSWLVMRLLQLGY,属于NAD依赖性差向异构酶/脱水酶家族(图 2CD),具备还原二氢黄酮醇的能力。

3. Western blot与亚细胞定位分析

通过瞬时表达GFP融合蛋白在烟草叶片中进行Western blot检测,观察到MiFLS2-GFPMiDFR6-GFP分别在约70 kDa75 kDa处出现单一条带(图2EF),与理论分子量相符,说明融合蛋白完整表达无降解,表明两条基因能在烟草中正常表达。激光共聚焦显微镜观察显示,两种蛋白均定位于细胞质和细胞核(图 2G),符合类黄酮生物合成酶的典型亚细胞分布。


2MiFLS2MiDFR基因功能分析

4. 异源转化烟草分析两种基因表型与功能差异

MiFLS2MiDFR6异源过表达烟草,观察表型发现,MiFLS2过表达使烟草花冠颜色显著变浅,MiDFR6过表达使烟草花冠颜色显著变红(图 3A),qPCR与半定量实验证明MiFLS2MiDFR6异源转化烟草成功,且OE3表达量最高的同时花色变化最显著(图 3CD)MiFLS2过表达烟草花冠颜色变浅,L值(亮度)升高、a值(红/绿分量)降低、b值(黄/蓝分量)升高;MiDFR6过表达烟草花冠颜色变红,L值降低、a值升高、b值降低;这些结果表明基因表达量与花色Lab值强相关,MiFLS2a值负相关、与b值正相关,而MiDFR6与之相反(图 3EF)。


3: 异源转化烟草表型分析

5. qPCR分析MiFLS2MiDFR6基因间的调控网络

分别选取转基因株系中表达量最高的MiFLS2-OE3MiDFR6-OE3烟草,通过qPCR检测类黄酮生物合成通路中的关键基因,结果显示,在MiFLS2-OE3中,上游基因NtCHSNtCHI及下游花青素通路基因NtDFRNtANSNtUFGT表达均被抑制,只有NtFLSNtF3HNtF3'H表达上调(图 4A),表明MiFLS2不仅自身催化反应,还可能通过反馈机制抑制花青素通路。在MiDFR6-OE3中,几乎所有检测基因(包括NtFLSNtDFR)均显著上调(图 4B),尤其NtFLS升幅更大,暗示MiDFR6可能具有全局激活类黄酮通路的作用。

4: 过表达MiFLS2MiDFR6烟草花冠类黄酮生物合成相关基因表达分析

6. 烟草代谢组分析,揭示底物竞争机制

对转基因烟草花冠进行黄酮类和花青素靶向代谢组学检测,定量分析总黄酮、总花青素含量及关键代谢物变化,计算黄酮醇/花青素比值(F/A)。结果显示MiFLS2过表达烟草中山奈酚 - 3-β-D - 吡喃葡萄糖苷升高、花青素降低(图 5A);MiDFR6过表达烟草中黄酮醇和花青素均升高(图 5B),但花青素占比提升;MiFLS2过表达组总黄酮、总花青素含量降低,MiDFR6过表达组两者均升高(图 5C),MiDFR6过表达烟草中花青素占比提升(图 5D)。两者共有的差异代谢物包括二氢山奈酚、山奈酚 - 3-β-D - 吡喃葡萄糖苷等,体现对核心代谢物的调控共性。

5: 转基因烟草代谢物分析

结论

本研究系统揭示了全缘叶绿绒蒿黄色花形成的分子调控机制。通过代谢组+转录组联合分析,确定黄酮醇为关键色素,并鉴定出两个竞争二氢黄酮醇底物的关键酶基因MiFLS2MiDFR6。功能研究表明,这两个酶不仅在底物利用上存在竞争,还在基因表达层面表现出截然不同的调控方式,MiFLS2抑制花青素通路,促进黄酮醇积累,而MiDFR6能激活整个类黄酮通路的表达,但更倾向于花青素的合成。较高的MiFLS2/MiDFR6表达比促使了代谢流优先流向黄酮醇,形成稳定的黄色花(图6)。该研究提出了一个表达比例主导代谢流向的模型,为解析高山植物花色的竞争调控机制提供了新见解,也为未来花卉育种提供理论依据和技术支撑。

6:全缘叶绿绒蒿黄色花形成调控机制图

(图:屈燕/文:屈燕/初次审核:汪亚愈/二次审核:陈远书/终稿审核:刘刚连)

请升级浏览器版本

你正在使用旧版本浏览器。请升级浏览器以获得更好的体验。